Ir para o conteúdo.
|
Ir para a navegação
Ferramentas Pessoais
Navegação
Ferramentas de acessibilidade
Aumentar texto
Redefinir texto
Diminuir texto
Fonte legível
Escala de cinza
Alto Contraste
Contraste Negativo
Fundo claro
Links Sublinhado
Leitor de tela
Redefinir
Câmara Municipal de Sapezal
Estado de Mato Grosso
Acessar
Mapa do Site
Acessibilidade
Contraste
VLibras
Busca
Busca Avançada…
Página Inicial
Procuradoria da Mulher
TV Câmara Sapezal
LGPD
Governo Digital
Ouvidoria
Perguntas Frequentes
Fala BR - Sapezal/MT
Fale Conosco
RSS
Avalia
Você está aqui:
Página Inicial
/
Sobre a Câmara
/
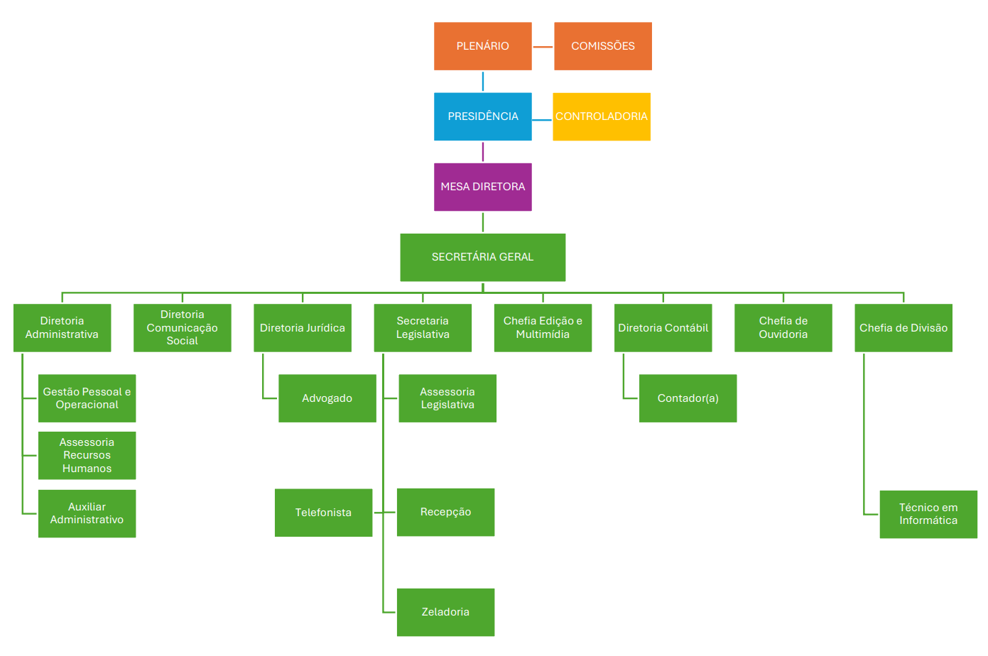
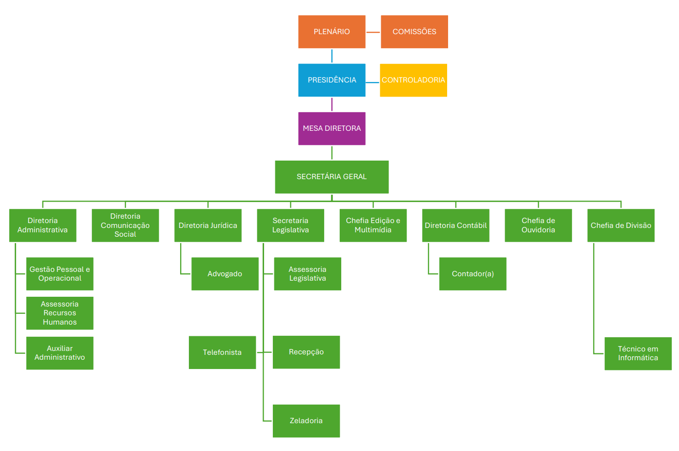
Estrutura Organizacional
/
OrganogramaResoluo0120241.png
Info
por
Robério Rebeca
—
última modificação
30/07/2024 09h29
Imagem no tamanho completo:
65 KB
|
Visão
Download